進口法蘭蝶閥是用圓形蝶板作啟閉件并隨閥桿轉動來開啟、關閉和調節流體通道的一種閥門。蝶閥不僅結構簡單、體積小、重量輕、材料耗用省,安裝尺寸小,而且驅動力矩小,操作簡便、迅速,并且還同時具有良好的流量調節功能和關閉密封特性,在大中口徑、中低壓力的使用領域,蝶閥是主導的閥門形式
進口法蘭蝶閥主要特點
1、小巧輕便,容易拆裝及維修,并可在任意位置安裝。
2、結構簡單、緊湊,操作扭矩小,90°回轉開啟迅速。
3、流量特性趨直線,調節性能好。
4、蝶板與閥桿的連接采用無銷釘結構,克服了有可能的內泄漏點。
5、蝶板外圓采用球面造型,提高了密封性能及延長了閥門的使用壽命,帶壓啟閉5萬次以上仍保持零泄漏。
6、密封件可更換,且密封可靠達到雙向密封。
7、蝶板可根據用戶要求噴涂覆層,如尼龍或聚四氟類。
8、該閥可設計成法蘭連接和對夾連接。
9、驅動方式可選擇手動、電動或氣動。
法蘭蝶閥適用于溫度≤120℃或≤150℃,公稱壓力≤1.6MPa給排水、污水、食品、供暖、燃氣、船舶、水電、冶金、能源系統以及輕紡等行業,特別適用于雙向密封和閥體易銹蝕場合,作調節流量和截流介質。
進口法蘭蝶閥工作原理
蝶板的回轉中心(即閥桿的中心)位于閥體的中心線和蝶板的密封面截面上。閥座采用合成橡膠。關閉時蝶板的外圓密封面擠壓合成橡膠閥座,使閥座產生彈性變形,從而形成彈性力作為密封比壓保證蝶閥的密封。法蘭蝶閥密封結構采用聚四氟乙烯、合成橡膠構成復合閥座、其特點在于閥門的彈性仍由合成橡膠提供并利用聚四氟乙烯的摩擦系數低、不易磨損、不易老化等特性,從而使蝶閥的壽命得以提高。
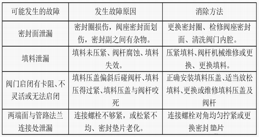
進口法蘭蝶閥故障原因消除方法

